全國咨詢熱線13897989666








焦點新聞
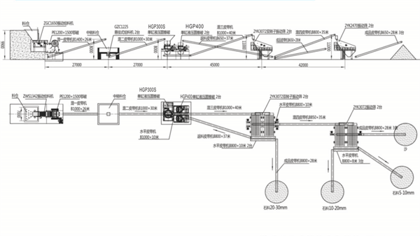
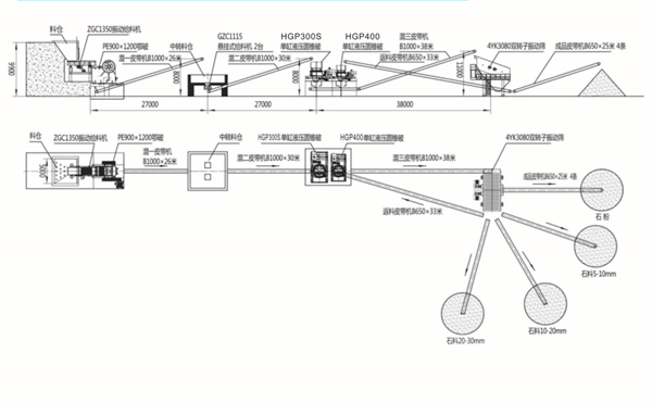
? ? ? ?沈陽泓德重型機械有限公司是中國具有規模、專業制造成套砂石設備、礦山破碎生產線制造企業之一。歷經二十余載的發展,公司建設有生產線和研發中心,擁有了研究、設計、制造、銷售、安裝、維修、培訓等服務為一體化團隊。
我司憑借著精湛的技術力量、精良的機械設備、嚴格的制作工藝,制作出質量上乘的產品及優良的售后服務,贏得了國內外廣大客戶的一致好評!我司將一如既往地堅持“能人所不能”的企業理念,“他無我有,他有我優”企業方針,開拓進取、推陳出新,為廣大新老客戶更多、更好、更實惠的產品,我們真誠地期待與廣大客戶攜手共…......查看更多>>